- MediaPlayer offre une API pour lire les formats usuels (vidéo : h264, audio : AAC, FLAC, MP3, midi, Vorbis...) en local ou avec les protocoles réseau RTP et HTTP
- L'utilisation de verrous peut être utile lors de la lecture : wake lock, wifi lock...
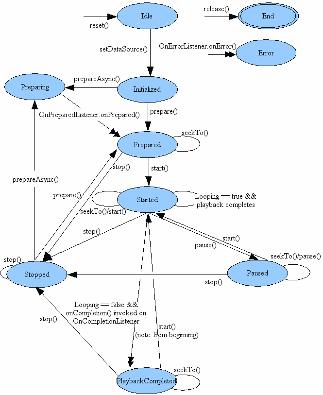
Initialisation de MediaPlayer :
MediaPlayer mp = new MediaPlayer() ; mp.setAudioStreamType(AudioManager.STREAM_MUSIC) ; // Other types : ALARM, DTMF, NOTIFICATION, RING, SYSTEM, VOICE_CALL mp.setDataSource(myURL) ; mp.setOnPreparedListener(new OnPreparedListener() { public void onPrepared(MediaPlayer mp) { ... } }) ; mp.setWakeMode(getApplicationContext(), PowerManager.PARTIAL_WAKE_LOCK); mp.prepareAsync() ;
Ne pas oublier de libérer les ressources avec release().
